首页
>>
厂商
>>
交换机/ACD系统平台厂商
>>
恒讯达
恒讯达语音交换机应用长沙电视购物系统
2009/08/03
一、概述
电视购物是一种新型营销模式。通过电视发布商品信息,利用电话联系订货,送货上门,以无店铺的销售模式,节省成本。电视购物也迎合了现代快节奏的生活方式。受到一些不愿花时间精力到店铺,商场选购商品人群的欢迎。消费者一个电话就可以让所购商品送货上门,节省了时间,提高了工作效率。
长沙宜家电视购物直接从厂家进货,缩短销售中间环节,产品成本更低,利润空间更大。销售价格上比传统销售模式更具优势,受大广大消费者欢迎。
电视购物通过电视广告发布商品信息,并以此来吸引消费者拨打电话订购。如何保障电话销售的成交率是商家关注重点。广东恒讯达通讯技术有限公司结合长沙宜家电视购物的具体技术需求和实际应用,为长沙宜家电视购物量身定做了电视购物呼叫中心系统。
系统规模:4个E1,120个坐席
二、设计思想和原则:
整个系统设计中遵循了以下设计原则:
开放性:二次开发协议和接口标准化,系统具备可开发性的架构,提供开放的二次开发接口,保证业务的持续发展。
可靠性:采用多种系统容错手段,支持链路备份和热备份。支持数据采集存储及备份。
灵活性:采用三层体系设计结构,整个系统采用模块化、层次化的设计原则。
集成性:支持多种业务。
扩展性:合理配置,平滑升级。
三、系统拓扑图:
消费者拨打订购电话,经PSTN接入到呼叫中心交换机,由CTI服务器(CTI Server)通过交换机将话务分配到相应空闲坐席。坐席端记录订购信息及消费者信息,并将信息存入数据服务器(DataServer)。交换机对通话进行全程录音,并存入录音服务器。同时可把进入系统,但未排队到坐席的话务数据记录存入数据库服务器,以便回访。
四、功能介绍:
对电话进行分组:对呼入的电话,按消费者的不同消费类别或不同的产品,分别排队到不同的专业坐席组,以便坐席人员提供更为专业的服务。
黑名单功能:对恶意电话、骚扰电话进行有效拦截。使被拦截的电话不能排队到坐席。有效节约了坐席资源,节省了坐席人员的宝贵接单时间。
录音:对来电进行全程录音。以便更好的提供服务,有助于提高服务质量。
漏话、留言:由于电视广告播出期间,话务量陡增,难免出现电话排队不到坐席的情况,此时可提示外线留言。以便回访消费者。漏话则是在未排到坐席时外线主动挂机的情况,系统自动存下外线的来电信息,便于回访。
多种登录模式:坐席具备软登录和电话硬登录两种模式。坐席软登录时,坐席客户端软件显示来电,存储客户资料及定购信息。在停电或其它某种情况下,无法打开客户端软件时,可采用硬电话的登录方式。由服务器自动存储来电信息。最大限度保证了系统正常运转。
多种数据存储模式同步:系统具备两种模式来存储数据。1.采用由交换机发消息到服务器或客户端来存储客户资料及定购信息,通过TCP/IP方式,用SOCKET接口来收发消息。将所需信息存到数据服务器。2.采用CTI Server调函的模式,对每通话务进行调用函数来写数据库,存储数据。并记录日志及存入数据库的内容。即使数据库服务器出现故障,仍能通过日志文件查看到所需订单及呼入的话务信息。使您不会遗漏任何定单及客户资料。
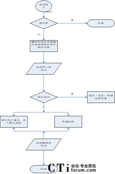
五、业务流程
由于电视购物广告时间时话务量最大。此时接单的时间相当宝贵,当来电时,一般情况下都是记录外线来电信息后,就挂机接入下一来电。待广告时间过,话务量小时再对记录的来电进行逐一回访。这样。对来电的信息记录并显得尤其重要。
恒讯达所设备的业务流程,多种数据记录模式,大限度的保障记录数据的完备性。
业务流程图如下:
通过上图我们可以看出,无论是来电是否被坐席员接听,来电电话的信息均会被记录。通过回访这些记录来电,可发掘潜在客户。
六、电视购物呼叫中心的优点:
通过业务类别的专业技能分组,给客户提供专业的服务,增加客户对企业的忠诚度。
提高订货成功率,增加销售额
减少每个定单的受理时间,提高话务员的工作效率。
及时发现客户放弃的电话接入,主动呼叫为企业挖掘出潜在客户
自助留言服务,呼入漏话进行回呼,即个性化,又提高效率。
客户端采用弹屏模式,对二次来电用户进行历史分析,自动调出历史信息,使得有些客户信息不需要再输入,节省了坐席的大量宝贵接单时间。
强大的话务分析能力,系统提供了所有来电的统计分析报表,从而帮助公司更好的决策广告放的媒体以及时间。
强大的录音功能,对来往电话进行有效的监管.减少沟通中的纠纷,提高坐席员的考核.
CTI论坛报道
相关链接:
HXD09语音交换机在电话充值缴费的应用
2009-07-29
HXD09交换机与350M无线系统的融合
2009-07-21
恒讯达HXD09打造湖北省地市政府热线12345系统
2009-07-10
恒讯达携手赛普智成打造迁安广电客户服务中心
2009-06-23
恒讯达语音交换机助完达山乳业客服系统升级改造
2009-06-18