首页>>厂商>>CTI系统平台厂商>>深海捷

深海捷三台合一呼叫中心解决方案

2009/08/14

一、 设计理念

  随着我国社会经济建设高速发展,全社会的科技水平不断提高,利用高科技手段的犯罪案件呈上升的趋势;同时重大人为的或自然灾害、大规模疫情、重大责任事故和大规模围捕行动等;都需要多警种协调处警,统一调度,并需要有强大的专业信息资源支援和及时有效的专家辅助决策。

  深海捷科技开发的110/122/119 “三台合一” 呼叫中心系统,集成了地理系统、GPS系统,可以与多种系统融合工作。有效的解决了复杂的公安系统,让工作流程变得更容易,更明晰。



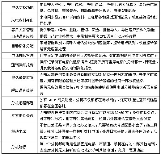
二、 系统功能

三、系统组网


三、与电子政务的整合

CTI论坛编辑



相关链接:
深海捷科技中标珠海交警呼叫中心系统 2009-08-05
深海捷助力海南航空打造VIP客户专用座席 2009-07-31
狮子湖集团采用深海捷呼叫中心系统 2009-07-28
兰州住房公积金中心采用深海捷呼叫中心 2009-06-29
深海捷呼叫中心中标政府148法律热线 2009-06-25